Certification Of Mineral Soil Pads in The Boreal Region – Decision Framework and Support Tools: Stakeholder Review and Field Verification

Author(s)
Chris Powter
Natalie Shelby‐James
Bin Xu
Kevin Renkema
Original Authors
Chris Powter
Natalie Shelby-James
Bin Xu
Kevin Renkema
Resource Date:
2022
Page Length
40

Preliminary Decision Support Tools (DST) were presented at a working session in December 2019 to facilitate a discussion involving industry (oil and gas and environmental practitioners) and government (Alberta Environment and Parks [AEP] and Alberta Energy Regulator [AER]) related to change in land use requests. Subsequently, a draft decision framework incorporating recommended revisions to the Decision Support Tools was prepared and released by PTAC – Certification of Mineral Soil Pads in the Boreal Region – Decision Framework and Support Tools. This report presents the results of a stakeholder review of the draft Certification of Mineral Soil Pads in the Boreal Region – Decision Framework and Support  Tools report and a field verification trial by practitioners.
A Knowledge Transfer webinar was held June 7, 2021, by PTAC with presentations by Dean MacKenzie, Vertex, and Bonnie Drozdowski, InnoTech Alberta. Workshops with selected industry, practitioner and government stakeholders were held February 10, 2022 (35 industry/practitioner attendees) and February 16, 2022 (18 AEP and AER attendees), to solicit additional feedback.
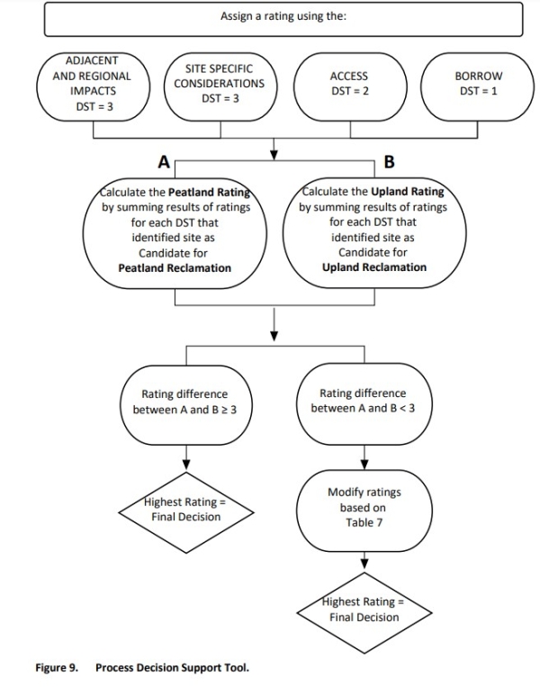
Five practitioners and one energy company identified a total of 122 sites for potential field verification spanning northern Alberta. Sites were constructed from 1972 to 2008 and abandoned from 1988 to 2021. The nominations were for a mix of sites that had been either: submitted to AEP and rejected; submitted and approved; submitted and awaiting a decision; or pending submission. Comments from the practitioners or energy company about the site and the AEP decision were summarized.
Nine of the nominated sites from two practitioners working for two energy companies were tested using the Decision Framework and Support Tools. In seven of the nine cases, the Decision Framework and Support Tools led to the same conclusion as AEP – five sites were approved for a change in land use and two were rejected (both fens). In the eighth case (also a fen), an application for a change in land use had been submitted but a decision had not been made at the time of this report. In the ninth case, the site required use of Table 7 modifications which led to a tie between the modified Peatland Rating and the modified Upland Rating. The draft report didn’t state what to do where a tie occurs so the revised version of the report will indicate that a tie results in a final site recommendation of Candidate for Peatland Reclamation; however, in this case, both the practitioner and AEP agreed that the pad should remain in place (Candidate for Upland Reclamation). Comments about use of the Decision Framework and Support Tools from the practitioner were summarized.